党风廉政建设
- 网站首页
- 党风廉政建设
纪法知识 | 刚刚!监察法修正案通过!(附新旧对照表)
发布时间:2024-12-31     来源:     浏览量:823      分享到:
十四届全国人大常委会第十三次会议
12月25日表决通过
关于修改监察法的决定
自2025年6月1日起施行
👏👏👏
以下是监察法修改前后对照表↓
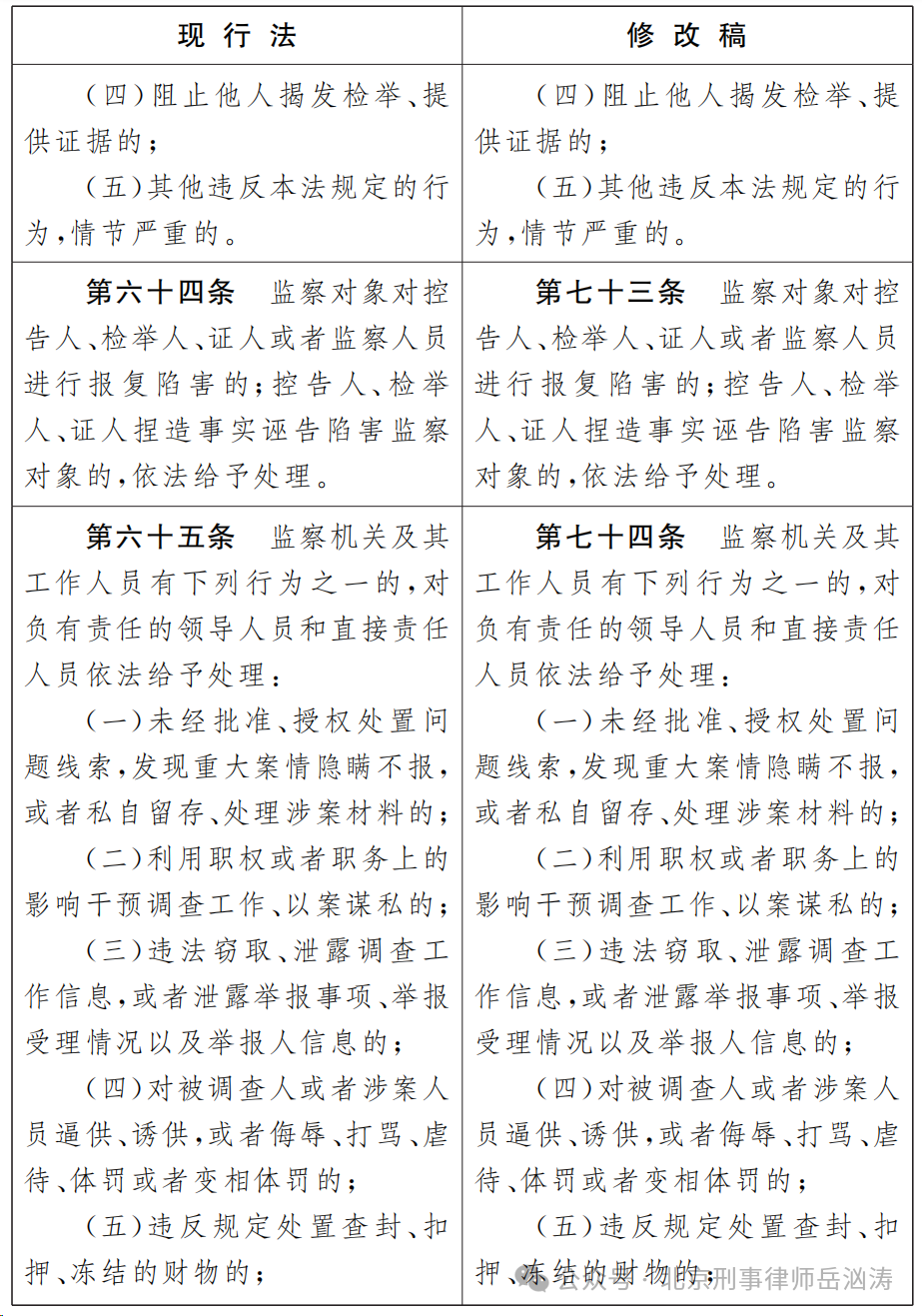
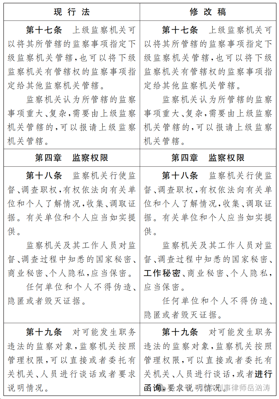
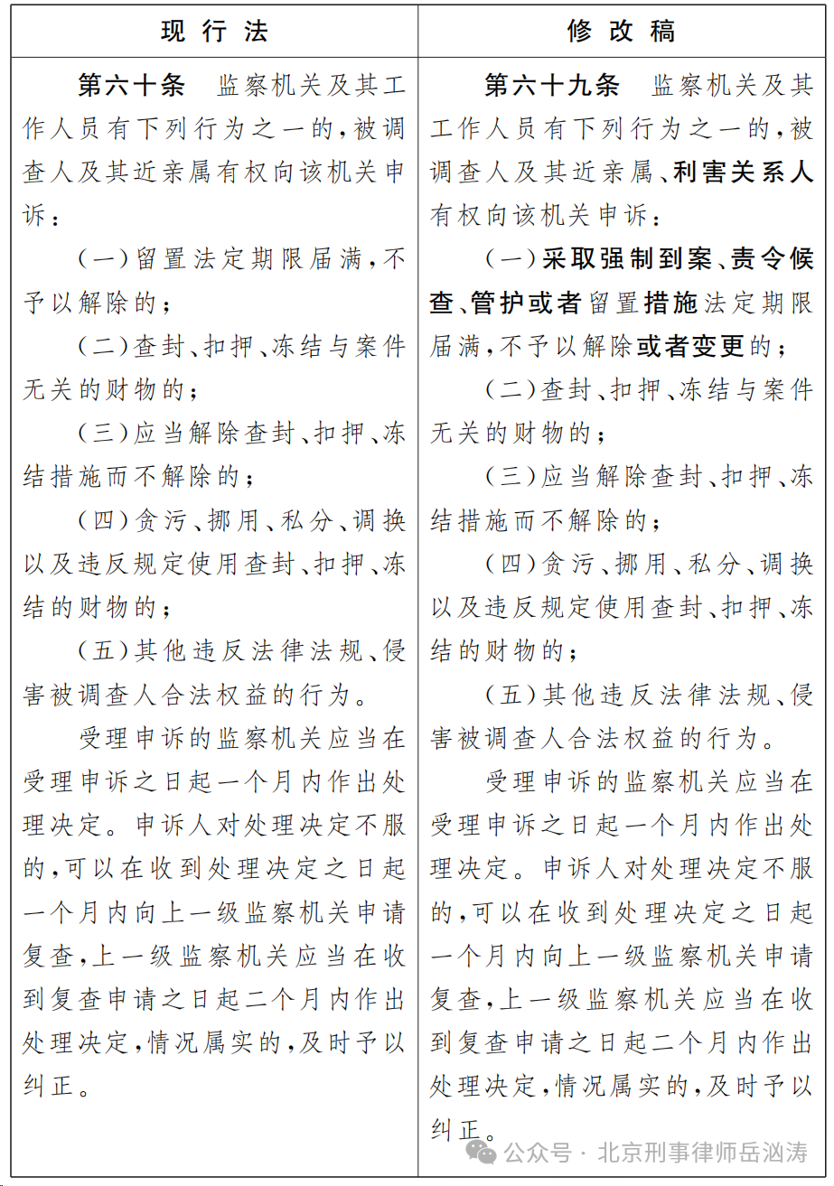
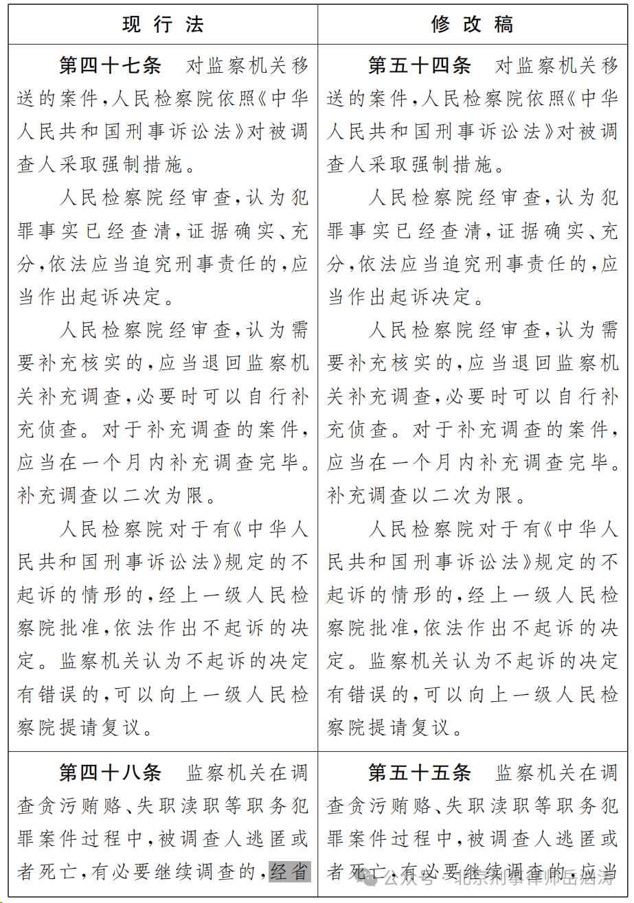
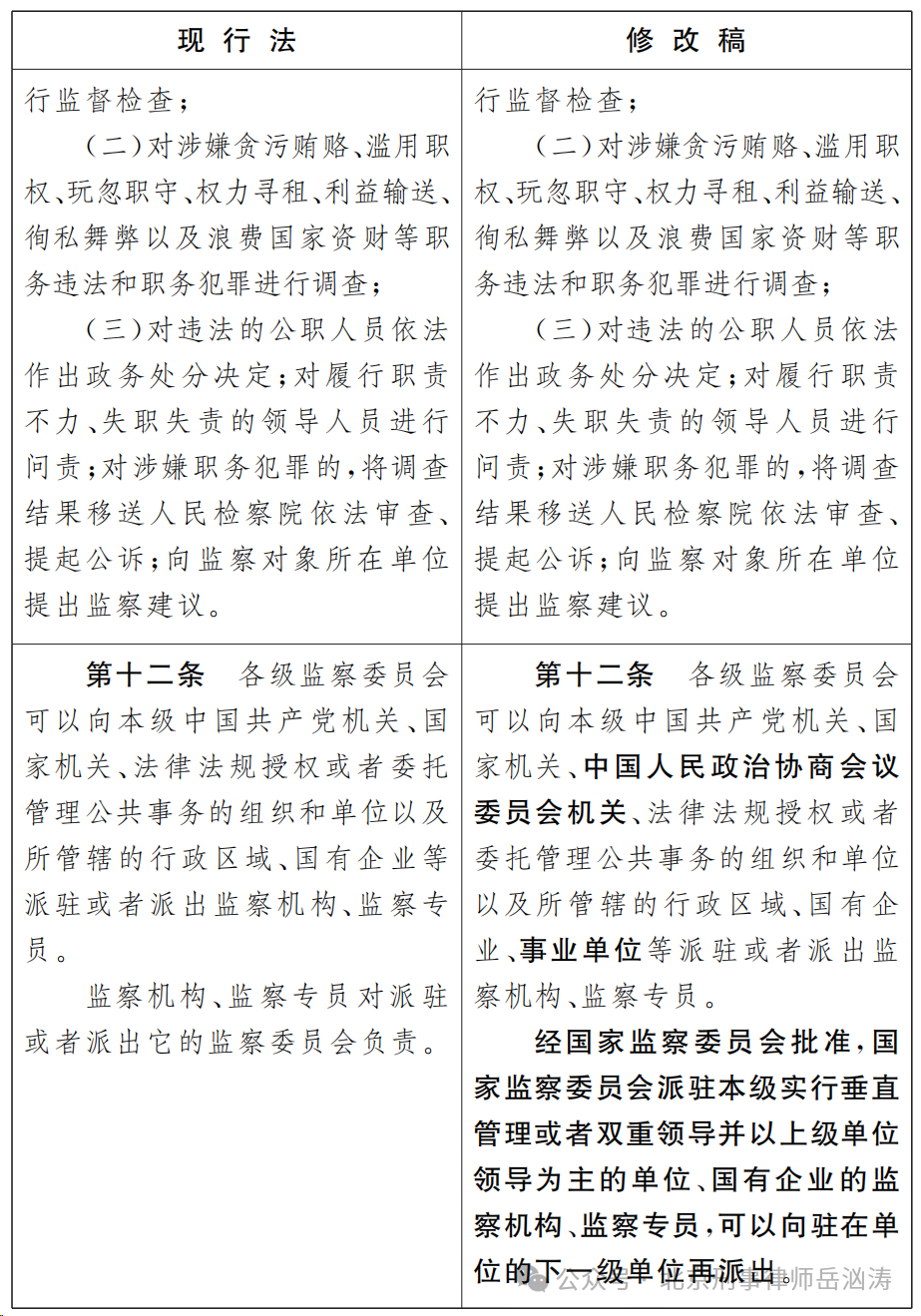
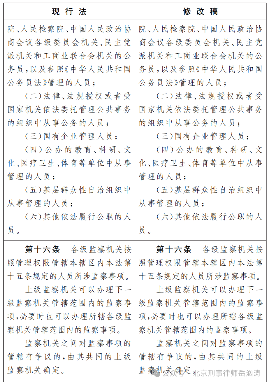
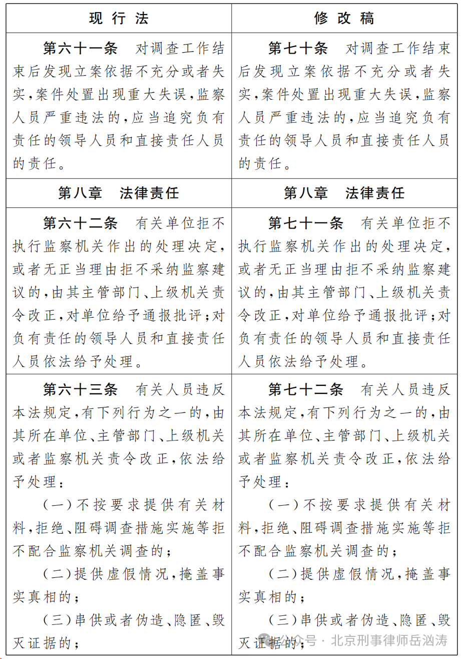
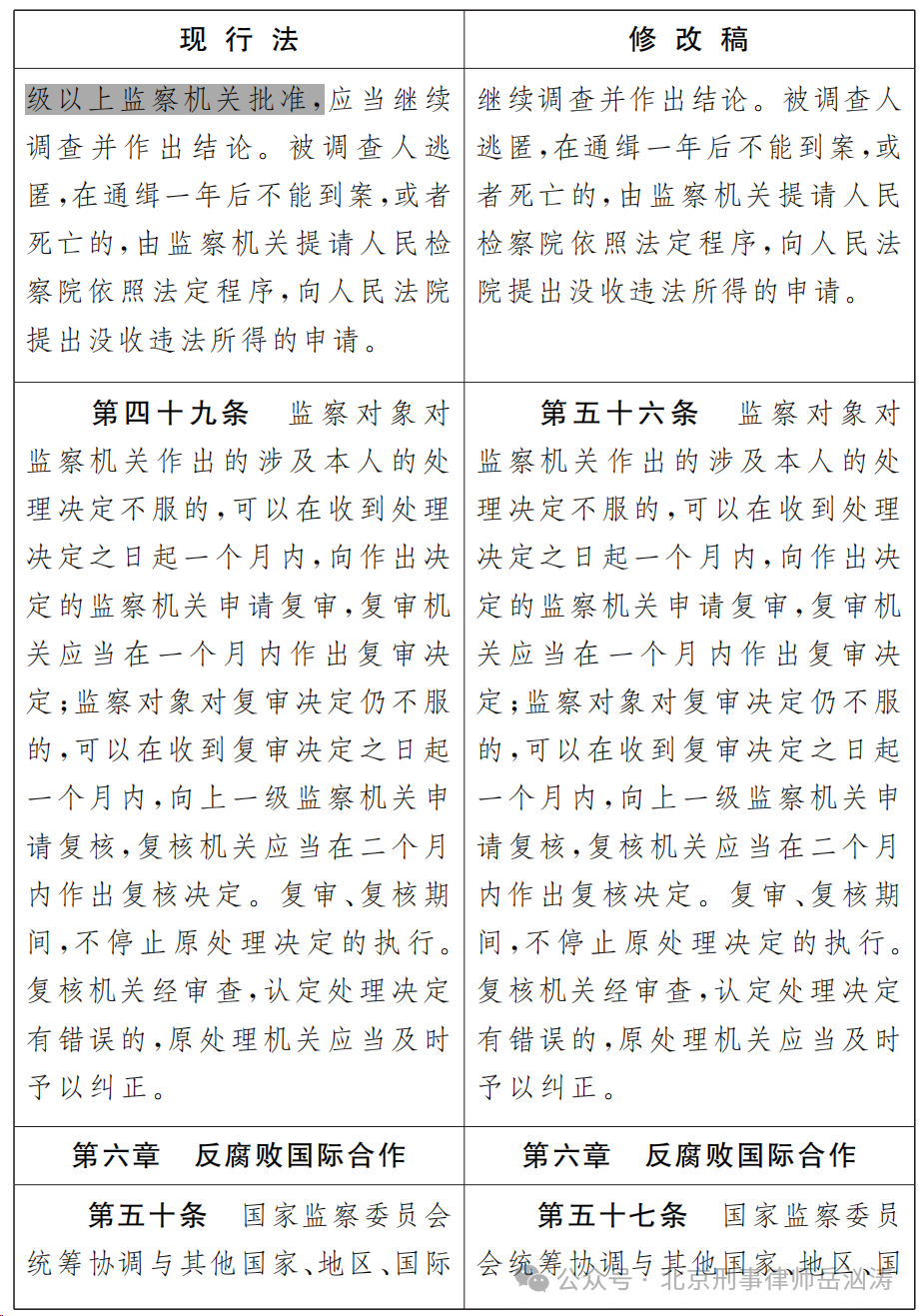
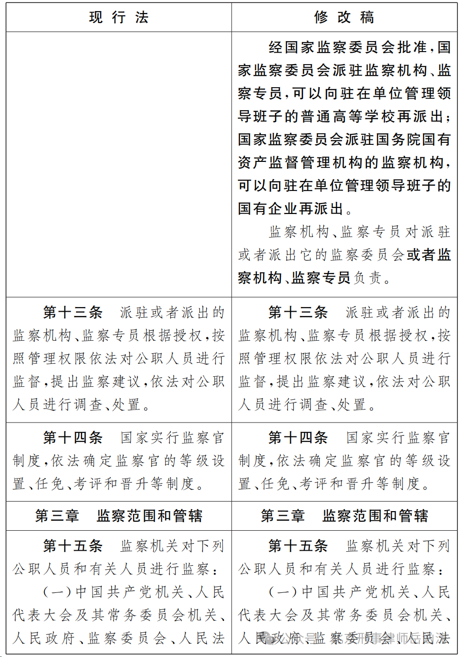
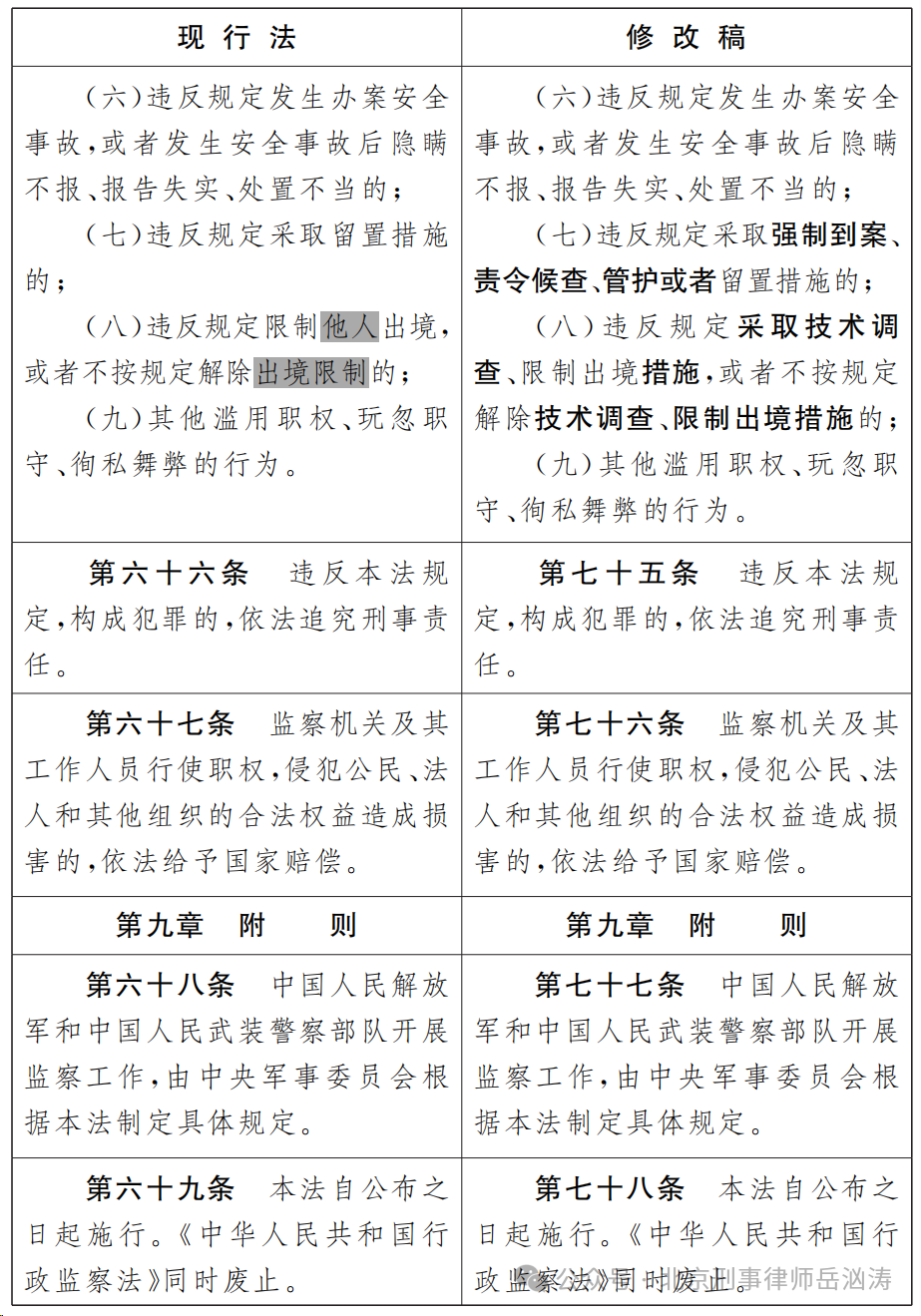
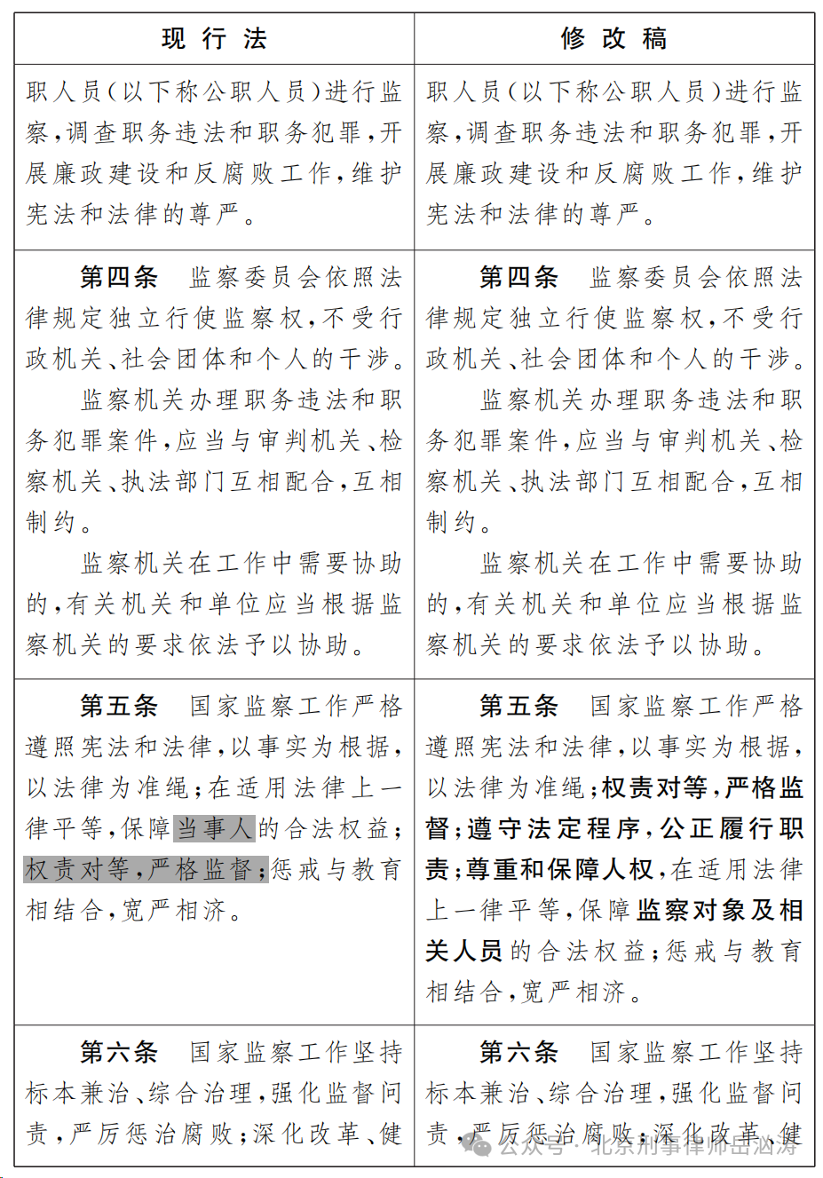
«中华人民共和国监察法»修改前后对照表
(条文黑体字部分为对现行法进行修改或者新增的内容,阴影部分为删除内容)


